Since the end of 2019, international industrial design applications can be designated Vietnam, allowing broader options for protecting industrial designs in the country. To provide a clearer understanding for you, we have outlined the procedures as follows:

Learn the step-by-step process for handling international industrial design applications designated Vietnam through the Hague System
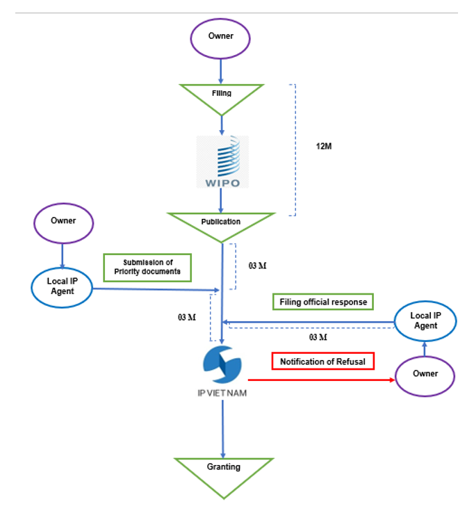
After the industrial design application is submitted to the International Bureau of WIPO, it will be published within 12 months or earlier. Within 03 months from the publication date, the owner may proactively authorize a local IP agent to submit priority documents (if any) to the Intellectual Property Office of Vietnam (IPVN) for the claim of priority rights to be approved. Within 06 months from the publication date, the IPVN must review the industrial design application designated Vietnam and issue one of the following two notifications:
- In the case where there are no deficiencies (smooth case), the notification will be a Statement of Grant (to WIPO), confirming that the industrial design has met all the legal requirements and is granted protection in Vietnam; or
- On the contrary, if there are any deficiencies, the IPVN will issue a Notification of Refusal, allowing the owner to submit a response within 3 months (with a one-time extension of 03 further months possible). Under this circumstance, the owner has to again authorize a local IP agent to prepare and file the response to IPVN. If the response is accepted, the IPVN will issue a Statement of Grant to both WIPO and the local IP agent to inform the owner.
Understanding these steps can ensure a smooth process for protecting your industrial designs in Vietnam through the Hague System.
Should you have any further questions on the procedures or to support your international industrial design applications designated Vietnam are handled smoothly, please do not hesitate to reach out to our experienced team via email patent@ageless.com.vn.



